近日,附属医院乳腺甲状腺外科副主任医师王浩斌博士以共同第一作者在国际外泌体领域顶级期刊《Journal of Extracellular Vesicles》(IF=25.841)发表题为“High TSPAN8 expression in epithelial cancer cell-derived small extracellular vesicles promote confined diffusion and pronounced uptake”的学术论文,该研究与南开大学多瑙影院
岳世静副教授团队、化学院肖乐辉教授团队共同合作完成。多瑙影院
附属医院(成都市第三人民医院)是该论文的贡献单位之一。

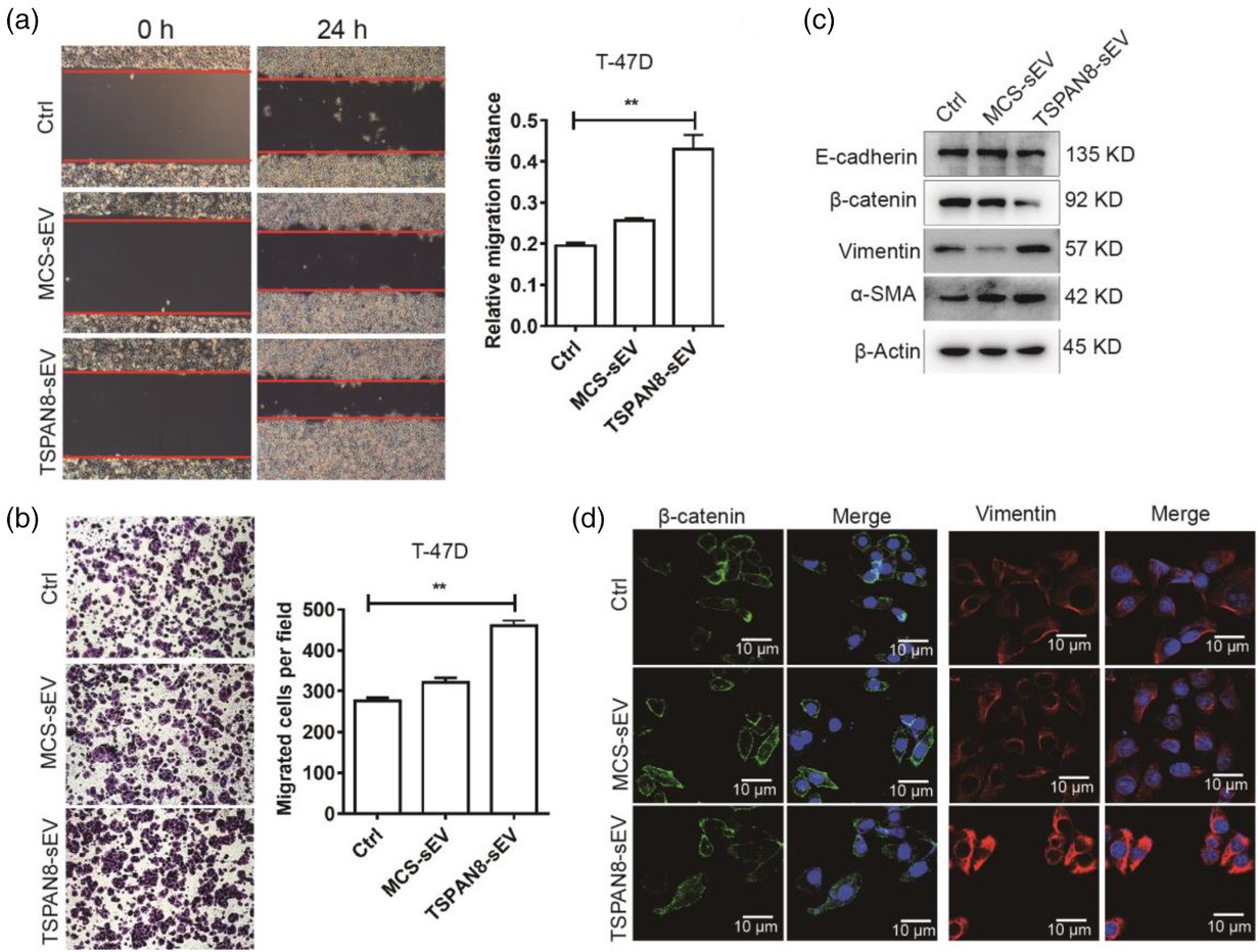
近年来,微小细胞外囊泡(small extracellular vesicles, sEVs)由于其特异优势而被广泛的应用于疾病的诊断与治疗。sEVs在细胞间通讯中具有关键调节作用,sEVs装载大量生物活性分子会影响受体细胞的表型和功能,但sEVs与受体细胞的结合过程及调节机制还不明确。这项研究通过基因工程手段调节乳腺癌细胞表达TSPAN8,通过检测表达TSPAN8乳腺癌细胞来源的sEVs与靶细胞的相互作用,研究TSPAN8分子对sEVs在靶细胞膜表面的扩散和转运特性的影响。运用单粒子追踪技术证明TSPAN8分子可通过对sEVs的限制性扩散显著促进其与受体细胞的结合。进一步功能分析表明,表达TSPAN8的sEVs显著促进了癌细胞的运动性和上皮间充质样转化(EMT)。体内研究表明,表达TSPAN8的sEVs显著促进了其在肝脏、肺和脾脏中的结合和滞留。该研究得出结论,TSPAN8通过加强限制性扩散促进sEVs与靶细胞间的相互作用,并显著促进细胞的运动。因此,表达TSPAN8的sEVs可作为重要的直接或间接肿瘤治疗靶点。

图1. TSPAN8改变sEVs在靶细胞表面的扩散模式

图2.富集TSPAN8的sEVs促进受体细胞的迁移和EMT转变
《Journal of Extracellular Vesicles》作为外泌体领域的权威期刊,也是国际细胞外囊泡协会(ISEV)的会刊,自创刊以来发表了大量高引用率、高质量外泌体微囊泡研究文章,备受国际相关研究人员关注认可。本研究工作得到国家自然科学基金项目支持。
论文链接://doi.org/10.1002/jev2.12167
王浩斌,男,德国海德堡大学医学博士,副主任医师,硕士研究生导师,四川省海外高层次留学人才,成都市雏鹰计划青年科技人才。擅长乳腺、甲状腺良恶性疾病的外科诊治和综合治疗。担任中国研究型医院学会细胞外囊泡研究与应用专委会青年委员,四川省医师协会甲状腺外科医师分会委员,四川省医师协会乳腺专业分会青年委员,四川省抗癌协会甲状腺癌专委会委员,四川省预防医学会乳腺疾病预防与控制分会青委会副主任委员,成都市抗癌协会甲状腺专委会常务委员等学术任职。其研究成果发表在《J Extracell Vesicles》、《Cell Death Dis》、《Int J Cancer》等国际著名学术期刊。